Home
Products
SRAM
ASIC Library Characterization
Memory Test Chip
viaROM
Standard Cells
spEEPROM
spOTP
Automotive
About
Contact
Home
Products
SRAM
ASIC Library Characterization
Memory Test Chip
viaROM
Standard Cells
spEEPROM
spOTP
Automotive
About
Contact
Home
Products
SRAM
ASIC Library Characterization
Memory Test Chip
viaROM
Standard Cells
spEEPROM
spOTP
Automotive
About
Contact
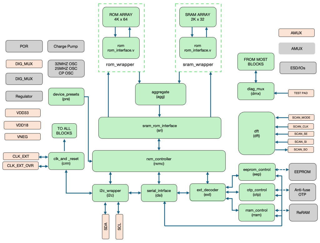
Memory Test Chip